暨阳社区

标题: 今日最高级别下发文件,加快扩大优质普通高中招生指标到校比例。再次提示学区房风险 [打印本页]

作者: yuebingshe    时间: 2025-6-9 19:57
标题: 今日最高级别下发文件,加快扩大优质普通高中招生指标到校比例。再次提示学区房风险
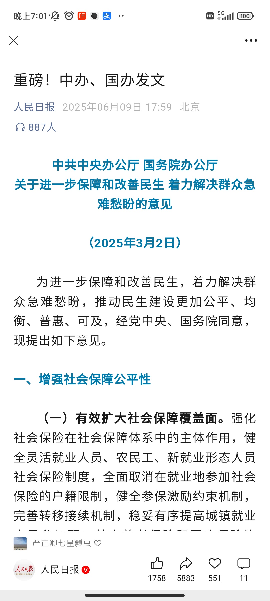
如图,今日最高级别下发文件:加快扩大优质普通高中招生指标到校比例,主要依据学生规模分配到区域内初中学校,并向农村学校等倾斜。
江阴更多四星级高中进行指标分配不会太久了,并且势在必行,让我们拭目以待。个人再次提示学区房风险!



作者: 86年的矿泉水    时间: 2025-6-10 07:23
提示: 该帖被管理员或版主屏蔽
作者: yuebingshe    时间: 2025-6-10 09:07
86年的矿泉水 发表于 2025-06-10 07:23
@欧欧兔


作者: 1135633    时间: 2025-6-10 09:58
像个小丑一样上蹿下跳,几个版块到处发帖子。当初是被学区房刺激得有多严重!
作者: 幸福de滋味    时间: 2025-6-10 10:25
路过
作者: yuebingshe    时间: 2025-6-10 13:13
1135633 发表于 2025-06-10 09:58
像个小丑一样上蹿下跳,几个版块到处发帖子。当初是被学区房刺激得有多严重!

阐述客观事实




欢迎光临 暨阳社区 (http://bbs.jysq.net/) 暨阳社区 - 江阴论坛 - 网络改变江阴
(打印:@2025-12-9 00:45)