暨阳社区

标题: 今天去社区医院看病,感觉遇到个不负责任的医生 [!thread_print!]

作者: 江阴咯凌晨    !time!: 2025-11-28 21:54
标题: 今天去社区医院看病,感觉遇到个不负责任的医生
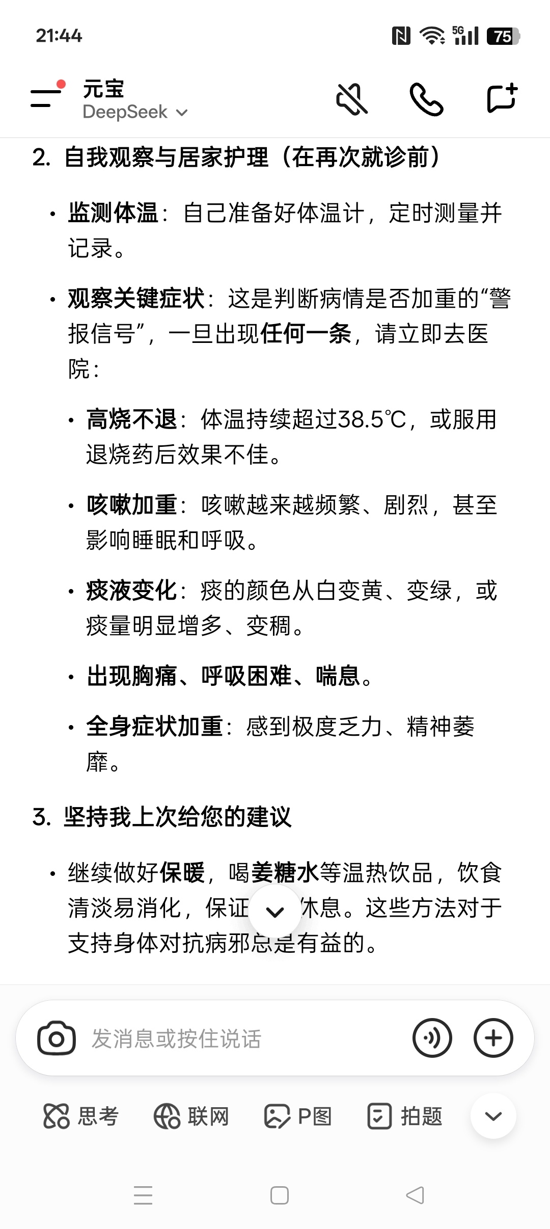
回来后拍了些舌苔图片让Ai 分析,感觉都比他靠谱













作者: 江阴咯凌晨    !time!: 2025-11-29 00:35
今天的医生,一没帮我量体温,二没拿听诊器帮我听下肺部情况三没看我的舌苔,四没去做任何检查没验血没拍片,感觉看了个假医生
作者: HJY1    !time!: 2025-11-29 06:48
还得是你,跟Ai也能聊的挺好
作者: 梦里水乡00    !time!: 2025-11-29 08:53
HJY1 发表于 2025-11-29 06:48
还得是你,跟Ai也能聊的挺好

哈哈哈
作者: wangzizheng    !time!: 2025-11-29 09:30
看看
作者: 巧克力豆88    !time!: 2025-11-29 10:46
有些专家拿教科书翻找然后做诊断,你可敢信
作者: 健康是福气    !time!: 2025-11-29 11:54
江阴咯凌晨 发表于 2025-11-29 00:35
今天的医生,一没帮我量体温,二没拿听诊器帮我听下肺部情况三没看我的舌苔,四没去做任何检查没验血没拍片,感觉看了个假医生

帮你省了很多钱,有些医生问不多问,直接就开了很多单子,去检验
作者: 谷滋    !time!: 2025-11-29 21:09
假医生不如AI
作者: 翱龙    !time!: 2025-11-30 14:35
真医生少了,都是开单子检查,现学现卖
作者: 江阴咯凌晨    !time!: 2025-12-1 20:33
感冒发烧咳嗽,量个体温,听下肺部不应该是基操吗
作者: 茜茜87    !time!: 2025-12-2 00:11
江阴咯凌晨 发表于 2025-12-01 20:33
感冒发烧咳嗽,量个体温,听下肺部不应该是基操吗

最近流感病毒还是蛮厉害的,这个月会出现高峰期
作者: wzf212    !time!: 2025-12-2 05:33
大多数情况
作者: guminhua_0    !time!: 2025-12-2 08:17
江阴咯凌晨 发表于 2025-12-1 20:33
感冒发烧咳嗽,量个体温,听下肺部不应该是基操吗

按道理是要的,但是流感季,这些操作做不做还是开一样的药
作者: 西城特种船用板    !time!: 2025-12-2 08:44
你跟医生说问了AI,医生听了估计还要生气
作者: 横折勾    !time!: 2025-12-2 08:48
还得是你和AI聊的那么欢
作者: 酸苦甘辛咸    !time!: 2025-12-2 09:37
      孩子年幼时,反正就是发烧,+咳嗽。镇医院看过几次,正如你说直接配药。测温听心肺是基本功,也许镇医院的医生功力很高,面对面就知道患者情况。
     后来就一直在城区医院门诊,听心肺很认真,前后都听。
作者: 小灰狼308    !time!: 2025-12-2 10:17
AI不能帮你开药,还得去医院。说明医生水平高,望一下就知道你得流感了,帮你省检查费用直接开药。
作者: miaojianqiang    !time!: 2025-12-2 15:29
江阴咯凌晨 发表于 2025-11-29 00:35
今天的医生,一没帮我量体温,二没拿听诊器帮我听下肺部情况三没看我的舌苔,四没去做任何检查没验血没拍片 ...

真医生知道你吃了桔子




!welcometo! 暨阳社区 (http://bbs.jysq.net/) 暨阳社区 - 江阴论坛 - 网络改变江阴
(打印:@2026-3-28 13:05)