暨阳社区

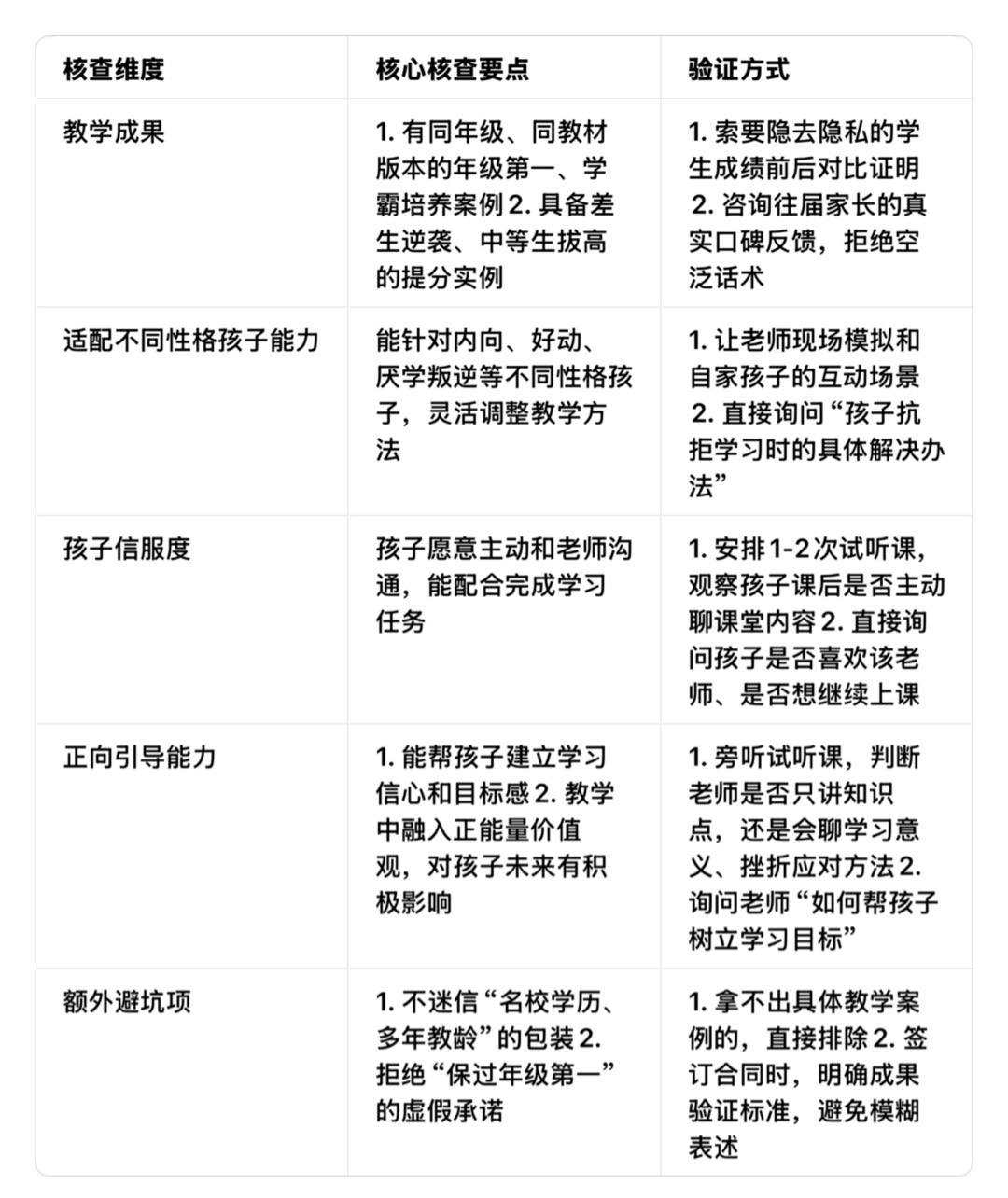
标题: 家长找家教/教育机构避坑核查表 [!thread_print!]

作者: 禅房花木深    !time!: 2026-1-16 16:48
标题: 家长找家教/教育机构避坑核查表






!welcometo! 暨阳社区 (http://bbs.jysq.net/) 暨阳社区 - 江阴论坛 - 网络改变江阴
(打印:@2026-4-4 12:43)